2025年10月,党的二十届四中全会审议通过“十五五”规划建议,将量子科技等纳入未来产业,推动其成为新的经济增长点。以量子计算、量子通信和量子精密测量为代表的量子信息技术是量子科技的重要组成部分,也是培育未来产业、构建新质生产力、推动高质量发展的重要方向。
为加快推进量子科技创新、产业升级与人才培养,特举办第三届量子信息技术与应用创新大赛。本届大赛由中国信息通信研究院主办,量子信息网络产业联盟、北京玻色量子科技有限公司、深圳量旋科技有限公司、开物量子开发者社区以及山东大学、电子科技大学、北京交通大学、西安电子科技大学、郑州大学、南方科技大学、大连海洋大学等共同承办,共设置“技术创新”和“应用探索”两个赛道,其中“技术创新”赛道下设“基于相干光量子计算机的数学建模创新”和“量子计算算法创新”等专题子赛道。大赛以“量子领航,智创未来”为主题,坚持以推动技术创新与应用探索为导向,广泛征集领域内优秀成果,选拔高水平人才团队,普及量子信息技术知识,持续构建开放协作的产业交流平台。
自7月16日启动以来,赛事受到社会各界广泛关注,共吸引900余支团队、1100余名选手报名参赛。经过初赛和决赛的激烈角逐,大赛组委会最终评选出一等奖、二等奖、三等奖等多个奖项,具体获奖名单详见附件。
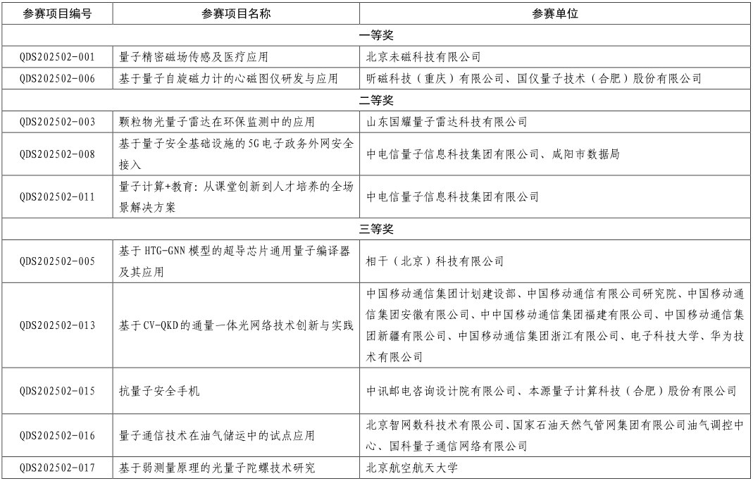
附件1:应用探索赛道获奖名单(以参赛项目编号为序)

附件2:量子计算算法创新专题子赛道获奖名单(以参赛项目编号为序)

附件3:基于相干光量子计算机的数学建模创新专题子赛道获奖名单(以参赛项目编号为序)
因本赛道获奖名单较长,具体信息下载如下文件“获奖名单-完整版”进行查询。