欢迎访问 量子信息网络产业联盟
联盟新闻
联盟新闻news
第三届量子信息技术与应用创新大赛“应用探索”赛道决赛晋级名单
发布时间:2025-12-09 17:30

第三届量子信息技术与应用创新大赛以“量子领航,智创未来”为主题,旨在开辟量子未来产业新赛道,构建量子信息交流、创新、赋能平台,汇聚国内量子信息产、学、研、用全环节优质资源,选拔专业人才,集聚优秀成果,拓展应用场景,探索量子信息技术赋能作用,促进国内量子信息关键技术和产业加速发展。

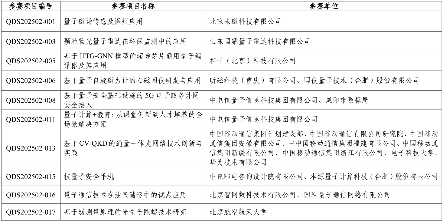
自“应用探索”赛道启动以来,吸引了众多高等院校、科研院所、企事业单位的队伍报名参赛。参赛项目面向量子信息技术赋能行业数字化发展过程中的新模式、新动能等应用创新,将行业赋能作为关键点,着重关注量子信息技术驱动行业变革,打造丰富多元的创新应用场景。经过初赛线上评审,共有10支队伍脱颖而出,晋级总决赛(晋级名单请参见附件)。

第三届量子信息技术与应用创新大赛“应用探索”赛道决赛评审会暂定于12月19日在北京举行,请各晋级团队认真准备答辩材料,包括但不限于答辩PPT、实物展示(如需)、视频材料(如需)等(详情参见大赛组委会线下通知)。

感谢各参赛团队的积极参与和辛勤付出,预祝各晋级团队在决赛中取得优异成绩!

                                             001.png


地址:北京市海淀区花园北路52号
电话:010-62300188(张)010-62300383(王)
邮箱:qiia@caict.ac.cn
邮编:100191
版权所有:量子信息网络产业联盟
备案号:京ICP备09013372号-183